hstart <- read.table("/home/nils/dev/mscids-notes/fs26/rtp/data/hstart.dat")
ts <- ts(hstart,start=c(1966,1),freq=12)
plot(ts, main="Residential construction in the USA")
Nils Rechberger
March 5, 2026
What is the expected period (time period of repetition) and the time step for the following timeseries:
hstart <- read.table("/home/nils/dev/mscids-notes/fs26/rtp/data/hstart.dat")
ts <- ts(hstart,start=c(1966,1),freq=12)
plot(ts, main="Residential construction in the USA")
This is not a stationary time series. A stationary time series is one whose statistical properties (mean, variance, etc) are constant over time. This data fails that definition due to two distinct types of non-stationarity.
set.seed(1)
Et <- ts(rnorm(101, 0, 1))
Et[1] <- 0
y1 <- 0 #delete later
for (i in 2:length(Et)) {
y1[i-1] <- Et[i] - 0.5 * Et[i-1]
}
y1 = y1[2:length(y1)]
ts.y1 = ts(y1)
plot(ts.y1, main="Simulated Time Series Y1", ylab="Y_t", xlab="Time")
abline(h=0, col="red", lty=2)
The time series seems to be stationary.
set.seed(1)
Et <- ts(rnorm(101, 0, 1))
Et[1] <- 0
y1 <- 0 #delete later
for (i in 2:length(Et)) {
y1[i] <- y1[i-1] + Et[i]
}
y1 = y1[2:length(y1)]
ts.y1 = ts(y1)
plot(ts.y1, main="Simulated Time Series Y2", ylab="Y_t", xlab="Time")
abline(h=0, col="red", lty=2)
The time series seems not to be stationary.
set.seed(1)
Et <- ts(rnorm(101, 0, 1))
Et[1] <- 0
y1 <- 0 #delete later
for (i in 2:length(Et)) {
y1[i] <- 0.5 * y1[i-1] + Et[i]
}
y1 = y1[2:length(y1)]
ts.y1 = ts(y1)
plot(ts.y1, main="Simulated Time Series Y3", ylab="Y_t", xlab="Time")
abline(h=0, col="red", lty=2)
The time series seems to be stationary.
set.seed(1)
Et <- ts(runif(101, 0.95, 1.05))
Et[1] <- 0
y1 <- 1 #delete later
for (i in 2:length(Et)) {
y1[i] <- y1[i-1] * Et[i]
}
y1 = y1[2:length(y1)]
ts.y1 = ts(y1)
plot(ts.y1, main="Simulated Time Series Y2", ylab="Y_t", xlab="Time")
abline(h=0, col="red", lty=2)
The time series seems not to be stationary.
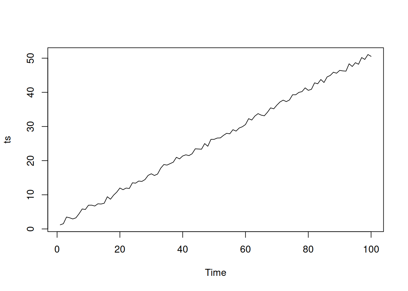
# create timeseries object
t <- seq(1, 100, length = 100)
data <- 0.5 * t + 1 + runif(100, -1, 1)
ts <- ts(data)
plot(ts)
[1] 100

[1] 99
The new time series are 99 units long instead of 100.
# create timeseries object
t <- seq(1, 100, length = 100)
data <- 2 * t **2 + 3 * t - 1 + runif(100, -200, 200)
ts <- ts(data)
plot(ts)
[1] 100

[1] 99

[1] 98
Since we applied backward differencing twice, the length of the output time series increased to 98.
hstart <- read.table("/home/nils/dev/mscids-notes/fs26/rtp/data/hstart.dat")
ts <- ts(hstart[, 1], start = c(1966, 1), frequency = 12)
weights <- c(1, rep(2, 11), 1) / 24
filtered <- filter(ts, filter = weights)
plot(ts)
points(filtered, type = "l", col = "blue")
lines(hstart_stl$time.series[, "trend"], col = "red")
cbe <- read.table("/home/nils/dev/mscids-notes/fs26/rtp/data/cbe.dat", header = TRUE)
ts <- ts(cbe$elec, start = c(1958, 1), frequency = 12)
plot(ts)
At this time, it is not advisable to examine the ACF because the time series is not stationary. We can see trends and seasonality over time. We need to clean that up first before analysing the time series.
type = "multiplicative" we assumes that seasonality is proportional to the trend.stl(log(ts), ...) because the original time series had an exponential trend.cbe <- read.table("/home/nils/dev/mscids-notes/fs26/rtp/data/cbe.dat", header = TRUE)
ts <- ts(cbe$elec, start = c(1958, 1), frequency = 12)
ts.2 <- diff(ts, lag=1)
plot(ts.2)
cbe <- read.table("/home/nils/dev/mscids-notes/fs26/rtp/data/cbe.dat", header = TRUE)
ts <- ts(cbe$elec, start = c(1958, 1), frequency = 12)
ts.3 <- diff(ts, lag=12)
plot(ts.3)
Using differencing alone, we eliminate the trend but do not obtain a fully stationary time series.
Time Series:
Start = 1
End = 1000
Frequency = 1
[1] -2.896758444 -2.387824138 -2.341138840 -2.465136445 -0.990992996
[6] -0.260385040 -0.298764156 -0.082520833 -0.803328358 -0.844003892
[11] 0.426973482 0.324830529 0.421653057 2.362083836 1.185972815
[16] 1.909570636 3.318141562 1.590348086 1.289915015 0.642023383
[21] 0.022785954 -1.027488889 -1.718202375 -0.105174736 0.509701160
[26] 1.183395247 2.504086574 1.637867462 2.126850418 1.640845557
[31] 0.811298127 1.575101227 1.297018673 -0.028585235 -0.261324542
[36] 1.286163811 2.201089595 0.303164466 0.337587800 1.117735204
[41] -0.730176367 0.824422263 0.117777449 0.372886683 0.104336602
[46] 1.659627463 -0.147845665 -0.262884739 -1.163510937 -0.524266017
[51] 1.809849388 -0.066617498 -0.115001421 -0.239271926 1.350175528
[56] 0.098284753 0.575205975 2.157112661 1.464953820 0.466034471
[61] 0.211649070 0.670641084 -0.477026803 1.233130793 0.992146619
[66] -2.111181765 -2.796110231 -0.689321252 -1.528287352 -1.324133329
[71] -1.016656414 -2.410043145 -1.437067144 -0.728050349 1.291463619
[76] 2.067685219 1.735958486 1.306243027 1.651067852 0.433434136
[81] 0.452168699 0.714609433 1.122080905 -0.236666245 1.273018543
[86] 1.720531545 3.883536384 1.216801964 0.383628781 -1.407599272
[91] -1.547077315 -0.927520476 0.960554205 0.325058560 -0.938550235
[96] -1.058221103 -0.225522679 0.001484048 1.319588170 0.756761222
[101] -1.042812764 0.117248258 -1.019324347 -0.198493002 0.354699315
[106] 0.653218556 2.246468975 1.591030614 -0.041370649 0.030377577
[111] -0.207675390 0.468920016 2.009780298 -0.200503341 -0.374288624
[116] -0.229064758 0.366455863 -0.403658855 0.067638858 0.435522346
[121] 0.336045107 0.144401099 1.582265472 1.939741054 3.508218107
[126] 2.537533473 0.785475260 0.232677286 0.283538483 -0.011556164
[131] -0.421072887 -1.914076359 -2.328537188 -2.959066533 -2.058944478
[136] -1.302360459 0.497759720 0.068693584 1.003344218 0.323419788
[141] -1.256150965 -0.570384116 -0.975843960 -1.615234201 -2.048834970
[146] -0.549564481 1.132781333 1.913589432 1.257713552 -0.303508700
[151] -0.020233129 1.097246681 1.715191742 1.686670162 1.571554202
[156] 0.413627971 0.774707703 0.675563273 0.608423008 0.284776664
[161] -0.930193923 -1.336898409 -0.303453343 -0.203834558 -0.148420834
[166] -0.305053635 1.156547919 0.943723906 1.004175136 0.952560845
[171] -0.201184505 -0.227414378 1.104990539 1.342117690 -0.378334138
[176] -0.225325033 0.379635246 0.228761627 0.965706999 0.599897036
[181] -0.571376150 0.272350359 0.480545530 0.928094283 1.783535725
[186] 1.624334733 -0.330110501 -0.143048168 -1.751860487 -1.932531495
[191] -0.592345404 -2.194526985 -1.649300969 -1.928109271 -1.843684400
[196] -0.498744995 0.057012673 1.340018206 -0.061187641 -0.918410464
[201] -1.489698663 -1.321394281 -2.058916760 -2.467001687 -2.948153819
[206] -1.754213646 -0.854583329 0.232765994 2.847779162 2.097966264
[211] 2.363387777 5.157124741 4.686300252 3.680022904 1.971575387
[216] 1.030673724 -0.864153349 -2.263695378 -2.215943461 -1.453468351
[221] -1.122346999 -1.287887162 -2.849531960 -1.620444857 -0.836734213
[226] 0.947238966 -1.098399322 -1.165543341 0.817887216 0.770723386
[231] 2.000831867 2.174886406 1.876399937 2.415335938 0.131442433
[236] -0.234726693 0.418483218 1.675916885 2.108020796 1.880142304
[241] 2.644680533 2.129609231 0.598381475 0.453542541 0.199160695
[246] 0.529388304 0.042686107 0.687101255 2.611022810 0.292173311
[251] 0.817815773 -0.068500505 -0.683965069 -2.363378110 -2.149991586
[256] -1.385360996 -2.535456409 -0.089736894 -0.831319729 -2.943831924
[261] -2.469116306 0.376563621 1.897571700 2.795502871 3.025373155
[266] 2.881763906 1.867341991 -0.013933416 -2.234092864 -2.965946734
[271] -4.155517611 -4.312333228 -2.721377894 -3.061787230 -3.987871201
[276] -4.234672368 -5.105874085 -3.280941728 -4.126540553 -3.446731513
[281] -2.177926598 -0.540815703 1.461258224 -0.591219764 0.451570992
[286] -0.195285375 -0.336812438 1.177990335 0.335260815 0.947571082
[291] 0.664499226 0.041513089 1.443869854 0.930522094 0.531922185
[296] 1.121916222 1.812715483 0.526798070 1.568311719 0.618784332
[301] -0.391415843 -2.646269359 -2.262506292 -1.493041010 -1.901902795
[306] -0.279366678 0.396658853 0.417230150 2.141487607 0.210760107
[311] 0.454248551 1.209105805 -0.028057994 -0.279300519 -0.279296459
[316] -0.668442407 -0.465058823 -0.526718764 -1.252638471 -0.240566424
[321] -0.768960072 -1.241536286 -0.511893703 1.285756122 -0.732621397
[326] -0.388084102 0.086881817 0.098730949 2.639258148 3.368534230
[331] 2.160289698 1.103004330 1.796252151 2.444201255 2.674652828
[336] 1.535010601 1.767062887 1.336819424 2.919375100 1.480592529
[341] 1.217111318 -0.051370427 -1.023345417 -0.814574377 -0.885086679
[346] -1.206957562 0.584146913 0.554814447 1.762552688 0.428818031
[351] 0.097431837 -1.325988367 0.380102454 -0.677278028 0.932422482
[356] -0.245259260 -0.290704753 -3.107705486 -2.733030490 -2.171679906
[361] -3.656431628 -3.212959046 -2.917004683 -4.173192331 -2.439964924
[366] -3.164826950 -2.750825792 -1.636392473 -1.834548354 -0.723264458
[371] -0.449629813 1.128570406 0.240174374 -0.968515502 -0.416038167
[376] -0.527676918 -0.717423543 -0.077298410 0.423074060 0.357243748
[381] 0.920569563 1.490899738 2.026308826 2.586808357 3.363326653
[386] 2.554110302 1.603149553 0.055235728 -0.193464486 -1.081629745
[391] -0.454068440 -0.562119329 -1.007145103 -1.782873205 -1.365563315
[396] -1.689680132 -2.610692803 -3.498601444 -1.697577076 -2.035303687
[401] -2.390416457 -2.204081768 -2.338453943 -2.314705023 -2.164334462
[406] -2.334471996 -2.961512317 -1.654503662 -1.432415193 -2.589730090
[411] -1.265660808 -2.752363725 -2.603211289 -2.370151520 -2.834528616
[416] -1.979955754 -3.089365728 -0.952195569 -0.394347099 1.384384730
[421] 1.751704761 -0.286437220 0.418496218 0.783591202 1.653175119
[426] 2.397518318 2.376324268 2.532646172 1.445650539 2.740712574
[431] 0.428577119 -1.537760275 -2.521927264 -1.107871365 -1.994052774
[436] -1.979366094 -1.500758041 -1.684488907 -3.432332251 -1.578278837
[441] -1.339448840 -0.541137677 -0.428001346 -0.872632506 0.816760649
[446] 1.468868155 -0.331427339 -1.422322043 0.163697303 -0.774682933
[451] -0.604182865 -1.911351489 -0.841101489 -0.078684690 -0.333262996
[456] 1.287465679 0.519230085 0.123541332 1.200271231 1.418882200
[461] 1.987013799 3.055810958 2.688512061 2.800231583 1.599067110
[466] 1.743713459 1.085770320 2.144636965 1.668098352 1.364579848
[471] 1.088083608 -1.164105757 -1.924104568 0.424574402 1.046188294
[476] 0.876625615 0.542781903 0.271967971 0.656396288 1.305816323
[481] 0.063447436 -0.090827783 -1.328911179 -1.492162619 -0.684953829
[486] -1.994852806 -0.576369416 0.717451443 0.563702389 0.719586782
[491] 1.917698298 0.950552196 -0.176559134 -1.293404363 -2.009906922
[496] -2.319339136 -1.483558832 -2.130361483 -1.978656495 -1.428456702
[501] -2.431418563 -0.526032531 0.902874574 -1.082676114 -1.350210418
[506] -1.453380114 -0.993618189 -1.967878154 -1.950499260 -0.777271769
[511] 0.369353889 0.524767586 0.756665018 -0.041899985 -0.476726670
[516] 0.780370425 0.689347350 -0.130989700 1.529549898 0.638790674
[521] 1.640968540 1.893975875 1.894473767 1.204838138 1.850260512
[526] -0.161656341 -1.117888814 -1.138314481 -0.754594659 -0.501623769
[531] -0.688757187 -0.844200636 -0.205883451 -0.827295273 -2.852208884
[536] -2.277912435 -0.959387119 0.212713664 -0.121553840 -0.158256548
[541] 1.385263163 0.464601465 0.240730693 0.677796008 -0.102945628
[546] -0.546312722 0.130199519 -0.619248219 -0.039514021 -1.229545843
[551] -3.001817225 -1.781730375 -1.558241766 -1.681554152 -1.866997501
[556] -0.501309575 -1.486470068 -0.229343637 -1.222485451 -1.115830328
[561] -1.107372680 -0.312179559 -2.026192962 -1.877346665 -1.640427968
[566] -0.754657400 0.518620369 -0.567250912 -0.126895174 0.346310469
[571] 1.460772496 1.080001080 2.010998744 1.695611569 1.061484221
[576] 1.361520315 1.372529887 1.482567626 2.190858440 1.466720960
[581] 0.936036878 0.545155135 1.508596114 3.157154676 3.490177808
[586] 3.830546835 4.833311092 3.294998726 1.165716091 -0.177793572
[591] 0.112168532 0.113079506 -2.625461689 -0.915080100 -0.951819278
[596] -0.818128183 -0.247938037 -1.507780379 -1.912915590 -0.496440802
[601] 1.575608326 1.948011734 2.296651937 0.129051318 1.155860845
[606] 2.047927785 1.283750222 1.215239031 1.895991252 3.669493845
[611] 1.825855733 2.490192809 3.369308997 3.610258249 3.181830031
[616] 2.393725400 2.079871760 2.532474838 0.947945377 -0.463975666
[621] -1.082625229 -2.290131850 -3.501449892 -1.421923781 -2.057213608
[626] -2.150260930 -2.854940557 -1.771179391 -0.888954730 0.477083540
[631] -0.080369525 1.176773668 1.078440486 -0.436892850 0.801894662
[636] 2.154963208 2.526108442 1.590349812 -0.072421091 -0.020494802
[641] -1.362117631 -2.903698421 -1.618925205 -1.594159828 -1.674219158
[646] -1.982692657 -0.270549071 -1.801407138 -1.885622135 -0.942314630
[651] -0.463526030 -0.986365156 -0.851099944 -0.873490210 0.984361781
[656] 0.890063271 0.057215303 1.232347442 -0.286491718 0.308871206
[661] 1.477947356 0.016650921 0.337530185 1.220891523 2.094146821
[666] 3.199286503 4.477477612 3.782159395 2.178537022 0.985962077
[671] 1.483874278 -0.385818452 0.191579038 -1.001655429 -1.726525571
[676] -1.039315898 -1.421080681 -1.965302926 -2.235972551 -0.372337188
[681] -1.669372093 -1.226636951 -1.448131813 1.803237913 1.284763150
[686] 2.847235793 3.141531186 0.946781729 1.272881352 1.714524594
[691] 1.397040775 -0.834150681 1.578038192 1.074693378 -0.541496487
[696] 0.815161316 0.405050822 0.569600173 -0.323043419 -2.049320916
[701] -1.806980589 -0.694604534 -0.572707031 -0.430586650 -0.122323173
[706] 0.300773286 -0.020899784 -0.319897451 -0.989489746 -2.173446510
[711] -3.180444581 -3.330665829 -3.407014903 -3.116592169 -3.709028798
[716] -3.857628630 -1.587830273 -0.898425107 -0.457634002 -0.390651059
[721] -1.230210091 -1.576052290 -1.631834888 -1.217543653 -1.008761267
[726] 0.999365255 0.459256139 -0.381558344 -1.944383514 -2.578097750
[731] 0.533293638 0.729833725 1.492614368 1.401941443 1.299567156
[736] 0.873888727 1.256214601 2.449306084 2.860801928 2.066606498
[741] 1.759476514 -0.041639622 1.105240026 2.698016731 0.647374653
[746] 0.499812863 -0.480337808 -1.581747346 -0.196638919 1.009425724
[751] 2.837499075 2.770172001 0.393387822 0.803871318 -0.050792342
[756] -0.239698379 0.050195373 0.110508802 0.882553108 0.050663790
[761] -0.636934065 -0.325728738 0.617125277 0.101469309 -0.587772858
[766] -1.480351530 -1.935111819 -1.831642452 -2.631116943 -1.413668569
[771] -3.187472486 -2.704152492 -3.608216304 -1.670422179 -1.847508880
[776] -0.349468347 -0.699217946 -0.772114091 -1.638352053 -4.393045260
[781] -1.868292845 -2.905848282 0.240459005 0.517960918 -0.151169084
[786] 0.577963409 1.343085824 0.846713689 0.813671700 2.494345593
[791] 0.590084756 0.422984735 1.132542294 -0.507989680 -2.196319107
[796] -0.402657953 -1.069893068 -1.893366932 -1.550865682 -1.795043152
[801] -1.994901273 -3.015794401 -3.320595375 -1.808843206 -0.947611465
[806] -1.395914690 1.298773396 2.519926842 1.276959715 0.923802639
[811] -2.497343621 -1.040811239 -0.273314816 -0.716352572 -0.767062367
[816] -0.527314959 0.595655571 -0.493393566 0.671637549 1.292819194
[821] 0.331003061 -0.022049116 1.823467600 1.302009770 -0.348194819
[826] -1.751659844 -1.470846809 -0.937436018 -0.499528904 -0.664047073
[831] -2.506637614 -2.455186097 -1.037683223 -3.150117689 -1.906160601
[836] -2.998068612 -2.617504075 -3.497419553 -1.977307234 -2.174572064
[841] -1.317688858 -1.854303195 -2.666643700 -3.642872250 -4.070240909
[846] -3.611047828 -1.503387077 -0.633049803 -1.144934925 -0.676143494
[851] -1.541689218 -1.848638008 -1.321180220 1.627116628 1.531160763
[856] 1.325183277 -1.242365895 0.182002147 1.393971357 -0.508068832
[861] -0.409111212 -1.164553254 -0.812789359 -1.151238785 0.104353697
[866] 0.301291171 0.326611592 0.649058302 -1.298409987 -2.213278142
[871] -0.404016000 -0.132624176 0.301043832 -1.164744005 1.240448964
[876] 0.452816395 0.849140888 0.417780710 1.257538157 0.095118561
[881] 1.059922392 1.851007856 0.690045937 -1.105996824 -0.483802707
[886] -2.735047048 -1.457560048 -0.410792835 0.459932112 0.025882243
[891] 1.844554687 1.327503269 0.090436718 -0.316789593 -1.517087840
[896] -2.491935778 -1.789161667 -1.384761585 -2.016053402 -1.831525953
[901] -1.620516183 -1.602669318 0.487153927 -0.203318854 0.526776165
[906] 0.081340745 -0.996437346 -1.736323081 -1.232145877 -1.557513907
[911] -1.087811637 -0.529558463 0.311717647 -0.775454012 0.742998931
[916] -1.320781578 -2.980459015 -1.248650252 0.242303413 -0.963662158
[921] -0.274307733 -1.551354316 0.351545167 0.343194215 0.128609511
[926] -0.240848170 -1.439849529 -0.308545663 -0.248967666 0.292706717
[931] -0.579868149 -0.894380530 -0.478950025 -2.137385863 -2.662692521
[936] -2.759008164 -1.644427638 -2.268816528 -2.909610631 -1.916171372
[941] -2.299119666 -0.832566692 -2.364952814 -2.275981694 -2.629558485
[946] -2.628536162 -1.387941740 -0.408324103 -1.095359411 -2.753411626
[951] -2.973251889 -1.044634986 -0.856001533 -1.566778499 -1.244694778
[956] -0.172929731 1.726946119 1.922867249 0.547906188 2.715401971
[961] 2.260410944 3.229364535 3.885289838 1.070315796 2.497114604
[966] 1.887765583 0.672253073 0.612473581 0.571297291 0.482729006
[971] 0.238282453 1.693469635 2.386868184 2.246849242 1.216045148
[976] 2.217831012 2.464917959 1.554852638 0.754066097 0.360971493
[981] 0.135698302 0.498953856 1.289344015 1.256563608 -0.674040753
[986] -0.179063076 0.966229274 -0.533231485 -2.314608513 -1.057983636
[991] -1.231025072 -0.469954066 -0.613348246 1.250831934 2.204843060
[996] 2.419849468 2.775205525 3.178832485 3.678865558 2.017329293
n gehalt
1 1 70
2 2 70
3 3 70
4 4 69
5 5 71
6 6 68
7 7 70
8 8 65
9 9 69
10 10 70
11 11 70
12 12 68
13 13 65
14 14 75
15 15 72
16 16 75
17 17 70
18 18 70
19 19 70
20 20 75
21 21 70
22 22 72
23 23 75
24 24 68
25 25 75
26 26 73
27 27 76
28 28 70
29 29 70
30 30 70
31 31 70
32 32 71
33 33 70
34 34 71
35 35 75
36 36 71
37 37 72
38 38 71
39 39 68
40 40 70
41 41 70
42 42 68
43 43 69
44 44 70
45 45 68
46 46 69
47 47 70
48 48 65
49 49 68
50 50 68
51 51 65
52 52 65
53 53 65
54 54 70
55 55 68
56 56 70
57 57 68
58 58 69
59 59 70
60 60 68
61 61 69
62 62 71
63 63 68
64 64 70
65 65 70
66 66 69
67 67 70
68 68 70
69 69 70
70 70 70
71 71 70
72 72 69
73 73 70
74 74 70
75 75 68
76 76 70
77 77 69
78 78 65
79 79 70
80 80 67
81 81 67
82 82 70
83 83 70
84 84 66
85 85 71
86 86 69
87 87 71
88 88 70
89 89 70
90 90 71
91 91 70
92 92 70
93 93 70
94 94 70
95 95 75
96 96 75
97 97 72
98 98 72
99 99 71
100 100 71
101 101 70
102 102 71
103 103 75
104 104 75
105 105 79
106 106 75
107 107 75
108 108 76
109 109 73
110 110 76
111 111 70
112 112 65
113 113 76
114 114 75
115 115 70
116 116 71
117 117 70
118 118 71
119 119 75
120 120 70
121 121 70
122 122 69
123 123 70
124 124 74
125 125 75
126 126 69
127 127 68
128 128 70
129 129 70
130 130 70
131 131 70
132 132 71
133 133 70
134 134 70
135 135 61
136 136 70
137 137 70
138 138 68
139 139 68
140 140 69
141 141 65
142 142 68
143 143 70
144 144 65
145 145 65
146 146 68
147 147 69
148 148 71
149 149 70
150 150 70
151 151 70
152 152 70
153 153 71
154 154 69
155 155 74
156 156 70
157 157 65
The Model should follow a Random Walk.
ts1 ts2
1 7.427463 1.89344700
2 8.038622 1.39235997
3 7.041123 2.93422413
4 5.773168 2.10064648
5 8.160588 2.73526141
6 5.514591 -0.23575500
7 6.903783 0.60717902
8 7.284780 0.20313980
9 8.174462 0.85700880
10 7.962540 -0.06326550
11 9.337197 0.08407929
12 6.776165 1.34731183
13 8.010281 0.27704869
14 9.504559 0.30647574
15 8.055161 -0.20768157
16 4.574962 0.55853578
17 6.053686 0.32482161
18 6.415292 0.56654555
19 7.689112 -1.33545483
20 7.751134 0.02101520
21 7.976683 -0.26924753
22 7.657075 0.09569397
23 8.209365 0.17903630
24 7.189110 -0.51107990
25 6.076007 0.10100015
26 5.904521 -0.91194955
27 4.911079 -1.87167605
28 5.272051 -0.42921775
29 5.994748 -0.06186044
30 6.596451 0.37270281
31 6.615690 1.25841903
32 4.929451 -0.92061370
33 5.199883 0.12910943
34 8.417599 -3.19097263
35 8.691317 0.65876784
36 9.553059 -2.47282333
37 7.632782 -0.89834419
38 6.714935 -3.78358168
39 6.546750 -2.31858371
40 5.631620 -5.41593970
41 5.568173 -3.61327652
42 8.624064 -4.87393373
43 7.536150 -1.86029757
44 8.218978 -3.13891714
45 6.454686 -2.87620119
46 4.517669 -4.36831467
47 5.544926 -0.99453666
48 7.704792 -2.06242097
49 8.782640 -1.93536262
50 9.421981 -0.27652616
51 6.066220 -0.09226471
52 8.079956 0.82491564
53 7.023590 0.98476985
54 6.953968 1.08480474
55 7.478501 0.74534046
56 6.428462 -0.21617618
57 4.619684 -1.18476322
58 5.444857 1.79089087
59 6.782672 -0.05229164
60 6.306878 2.19121470
61 5.775629 0.96234044
62 6.856888 3.74296443
63 7.031658 3.29587859
64 7.479299 4.49431247
65 7.179595 3.90446597
66 6.086827 2.88027329
67 7.811007 3.25173833
68 8.359928 4.06892465
69 8.570288 3.91413732
70 6.103120 3.13622105
71 7.233487 3.11135092
72 5.600355 2.22822026
73 5.720108 2.08893559
74 5.267714 3.01880137
75 4.181915 4.75152261
76 7.759538 2.00889682
77 7.289992 1.19854723
78 6.708407 -0.42980002
79 6.409256 1.32936588
80 7.149641 -0.31581407
81 8.793360 1.43193906
82 9.547907 0.13391761
83 6.731675 0.87756691
84 4.997799 -0.70971071
85 4.539894 -0.86230888
86 4.917282 -0.41473453
87 8.410019 2.07142213
88 8.129199 0.54368449
89 6.439980 -0.14256344
90 5.892990 -1.42365515
91 7.632958 0.27076179
92 7.798479 0.41497522
93 6.958376 3.54619346
94 6.069862 0.07431166
95 5.681058 1.78325016
96 8.574597 -0.56227142
97 8.991007 0.38310512
98 9.689271 -1.44303228
99 7.525061 -1.10243229
100 6.373842 -1.31733214
\(ts1\) seems to be stationary.
\(ts2\) seems not to be stationary.
The time serie 1 seems to be a \(ACF(1)\)-process.
The time serie 1 seems to be a \(ACF(2)\)-process.
The ACF plot should have a drop at lag 3.
The PACF plot should have a drop at lag 4.
The process is not stationary.
The process is not stationary.
\[ 0.5 + x = 1 \]
\[ x = 1 - 0.5 \]
\[ x = 0.5 \]
The process is stationary for \(\alpha_2 = 0.5\).
The condition for stationarity is \(∣\alpha∣<1\). Therefore, if \(∣\alpha∣≥1\), the root \(z=\dfrac{1}{\alpha}\) lies either on the unit circle \((∣z∣=1)\) or inside it \((∣z∣≤1)\). This mathematically confirms that the model is non-stationary in these cases.